0516-66633656
文章分类
“边喝奶茶边减肥”,正是抓住消费者的这一诉求,现制茶饮店近来推出的羽衣甘蓝火了,社交平台上也冒出许多羽衣甘蓝“掉秤”食谱,有评论称它为“减脂必吃”和“通便神器”。原本口感苦涩的羽衣甘蓝,突然成为“超级

本地资讯

评论 0

3月14日

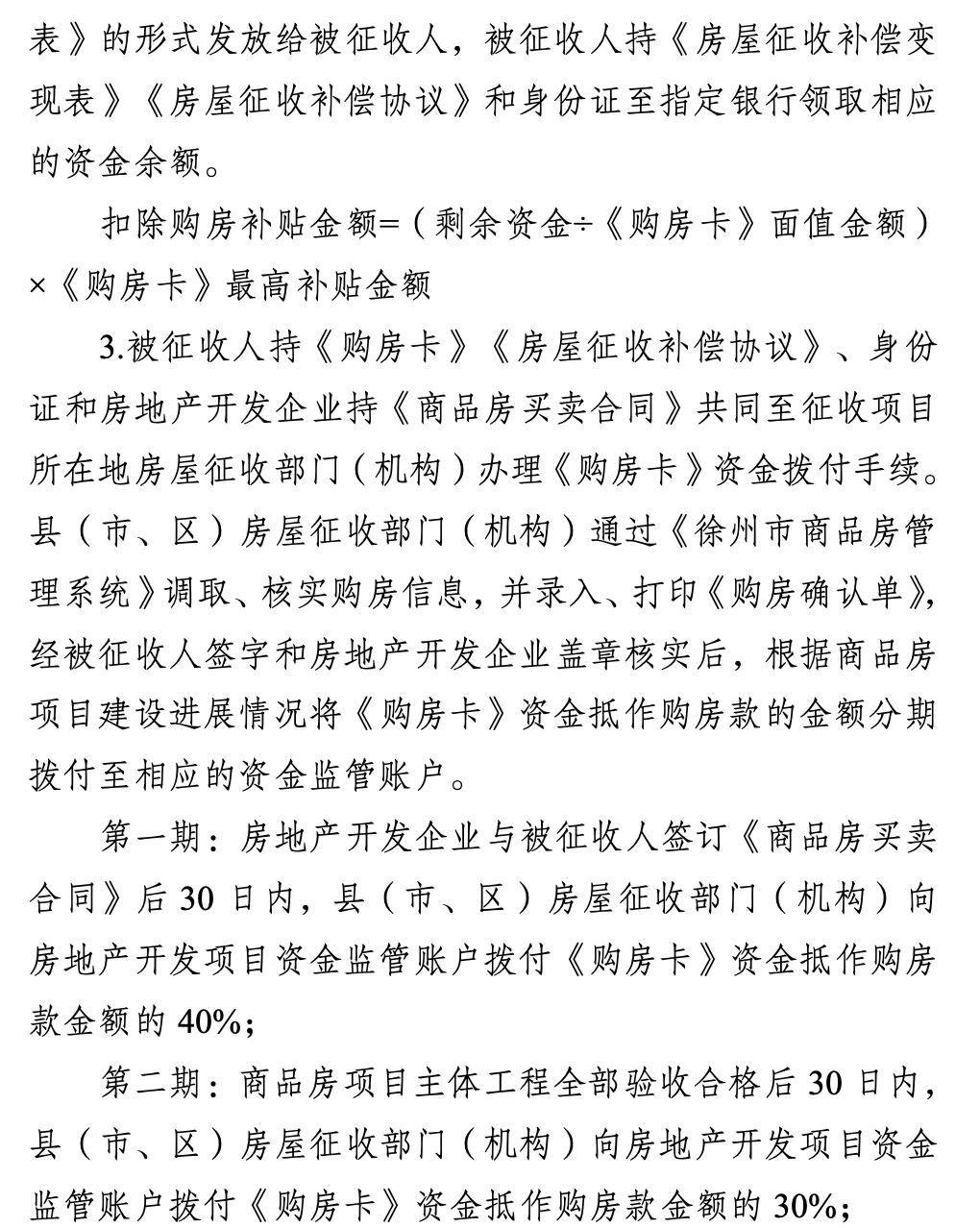
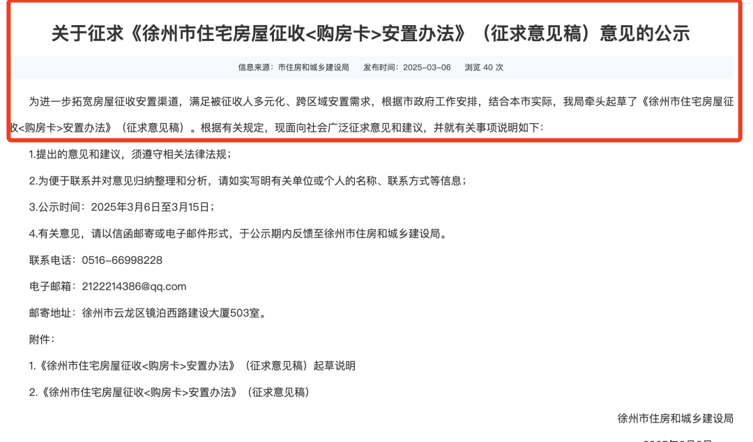
近日泉山区人民政府、新沂市人民政府发布拟征收土地公告具体内容跟着晨小编一起来看!徐泉拟征告〔2025〕2号根据《中华人民共和国土地管理法》《中华人民共和国土地管理法实施条例》《江苏省土地管理条例》有关

本地资讯

评论 0

3月14日

3月12日,有重庆网友发视频称近日一男子在女厕所偷拍,被人追赶时从二楼商铺坠地。3月13日,永川公安就该事件发布警情通报:网传“一男子偷拍被发现后逃离坠楼”。经我局调查,3月11日22时许,一女子在中

本地资讯

评论 0

3月14日

3月12日江苏省教育厅发布立项建设15个省级人工智能学院和15个省级工业软件学院名单包括南京大学、东南大学等高校入选👇人工智能是新一轮科技革命和产业变革的重要驱动力量,也是助推新时代高等教育综合改革

本地资讯

评论 0

3月13日

今天(3月13日),中国印钞造币集团有限公司通过官方微信公众号发布声明称,近期,收到群众反映,有不法分子冒充中国印钞造币集团有限公司在网站及App中发售虚拟货币。中国印钞造币集团有限公司在此郑重声明,

本地资讯

评论 0

3月13日

许多人都喜欢吃海鲜对于吃货们来说鱼、虾、蟹、贝这些鲜物口感绝佳,营养丰富但在自己下厨处理海鲜的时候还是要多多注意最近市民刘先生就遇到了意外在买了两条珍珠斑处理好后结果鱼蹦了一下不慎手被划了道小口子导致

本地资讯

评论 0

3月13日

据湖南湘潭市中级人民法院3月10日消息,一名拥有百万粉丝的网红歌手拒绝还债隐匿行踪,还打算开全国巡回演唱会。法院执行局跨省1300公里,蹲守16小时后将其控制。杨某凭借独特的嗓音和直播平台的助力,走红

本地资讯

评论 0

3月13日

近日,杨铭宇黄焖鸡米饭被曝多家门店后厨存在食品安全问题。3月12日,#杨铭宇黄焖鸡剩菜回收再卖给顾客#登上热搜,引发关注。12日晚,河南省商丘市虞城县市场监督管理局通报:媒体报道“杨铭宇黄焖鸡后厨乱象

本地资讯

评论 0

3月13日

近日,杨铭宇黄焖鸡米饭被曝多家门店后厨存在食品安全问题。相关话题随后冲上热搜,引发关注。3月12日下午,“杨铭宇”微信公众号发布致歉信:对于近期杨铭宇旗下涉事加盟门店(郑州二七万达店、郑州康复前街店、

本地资讯

评论 0

3月12日

徐州市公共资源交易中心发布徐州地铁5号线一期工程黄山垅站工程招标计划,将于3月20日正式发布招标。下二层岛式车站,埋深约16.35米,车站长度约185米, 车站宽约21.7-25.8米,车站共设2个出

本地资讯

评论 0

3月12日

针对“男子相亲时自称在山西太原省级机关年入35万”一事,3月11日,记者从抖音方面获悉,经核查,相关视频内容属人为造假,并利用视频诱导他人加入粉丝群。目前,平台已对账号处置禁止投稿、评论30天。近日,

本地资讯

评论 0

3月12日

谁懂啊!“你以为自己没钱就不会被骗其实只是没遇到合适的骗局”这句话的含金量还在上升!你只是想挣个生活费而骗子却让你负债累累真实案例21号晚上小李在某平台看到一条“招聘中国老师教外国孩子汉语”的帖子出于

本地资讯

评论 0

3月12日

3月11日上午徐州市市场监督管理局开展专项食品抽检现场抽检了哪些种类的食品一起来了解一下▼当天上午,市场监督管理局抽检人员随机挑选了市区的多家超市和农贸市场,对近期消费量较大的食品开展了抽检活动。徐州

本地资讯

评论 0

3月12日

3月11日,据三湘都市报消息,台媒称,王大陆先是涉嫌使用假病历逃避兵役被抓,接着又被曝出涉嫌教唆黑帮殴打司机,并以500万元交保候审。当地相关部门指出,由于目前王大陆没有提出其他证明可以申请复检或因案

本地资讯

评论 0

3月12日

3月11日,据三湘都市报消息,台媒称,王大陆先是涉嫌使用假病历逃避兵役被抓,接着又被曝出涉嫌教唆黑帮殴打司机,并以500万元交保候审。当地相关部门指出,由于目前王大陆没有提出其他证明可以申请复检或因案

本地资讯

评论 0

3月12日

新一轮楼市政策潮,来了!昨天下午住房和城乡建设部部长倪虹释放重磅消息:把2000年前建成小区纳入城市更新改造范围;城中村改造规模再扩大;住宅层高标准,提高至不低于3米;推进收购存量商品房,优先用作保障

本地资讯

评论 0

3月11日

3月10日公安部网安局公布10起涉民生等领域谣言案件涉案相关造谣传谣人员均已被依法追究法律责任↓↓↓一、王某照编造传播“开学第一天小学倒闭”谣言案公安网安部门查明,王某照带其侄子上学时发现学校大门暂时

本地资讯

评论 0

3月11日

3月6日,湖南省总工会发布劳动法律监督提示函,提醒用人单位维护女职工合法权益和特殊权益。其中,“除个人基本信息外,不得进一步询问或者调查女性求职者的婚育情况”,引发关注。今日(10日),这一话题冲上热

本地资讯

评论 0

3月11日

体重是衡量一个人健康状况的重要指标之一。《黄帝内经》中讲:“形与神俱,而尽终其天年,度百岁乃去。”这句话的意思是,身体和精神都健康,才能活到百岁。而体重,就是“形”的一个重要体现。现代医学研究也证实,

本地资讯

评论 0

3月11日

3月10日,比特币持续走低,一度跌破80000美元,截至发稿,比特币报80730.3美元,24小时内跌幅超过6%。除了比特币,其他虚拟货币亦暴跌。其中,以太坊跌超8%,艾达币跌超10%,索拉纳币跌超7

本地资讯

评论 0

3月11日

0516-66633656
  • Q Q: 8263151
  • 微信: 189890909
  • 客服微信二维码
  • 公众号二维码
微信公众号
  • 微信小程序二维码
微信小程序
Copyright © 2025 “徐州信息网”版权所有  |  ICP证:苏ICP备2021051463号-4  |  主办单位:徐州星途商贸有限公司 苏B2-20221451 苏公网安备32030202000887号
网页内的所有信息均为用户自由发布,交易时请注意识别信息的虚假,交易风险自负!网站内容如有侵犯您权益请联系我们删除,举报信息、删除信息联系客服