1
降公摊、设院子……徐州发布新政,提高住宅品质!
新政几大关注重点:
1、提高住宅阳台面积,将住宅每套按其结构底板水平投影面积1/2计入容积率的阳台面积提高至15㎡或住宅套内建筑面积的20%;
2、新建住宅可设计挑空平台,不计入容积率;
3、建住宅可设计空中共享平台(公共休闲平台),空中共享平台由业主共同使用,不计入容积率;
4、鼓励建筑物设置视线通透、空间开敞、无围护结构的架空层,满足条件的整层不计入容积率;
5、挑空平台正投影下方的住宅建筑底层空间可设置院子,不计入绿地率。

另外需要关注的是,这2条新政均为阶段性政策,其中《徐州市建设项目容积率计算规定(试行)》试行1年、《徐州市建设工程规划设计方案审查办法(试行)》试行2年。
徐州市自然资源和规划局发布了《徐州市建设项目容积率计算规定(试行)》,事关接下来徐州住宅产品的创新。

重点如下:
1、新建住宅可设计挑空平台,不计入容积率,应满足以下条件:
①顶盖距底板高度不小于2个自然层高度;
②不封闭、无围护结构,其临空处设置栏杆、栏板等安全防护构件,外挑尺寸不小于1.8米;
③水平投影面积之和不超过住宅套内建筑面积的20%;不满足以上条件的,按阳台计算容积率。
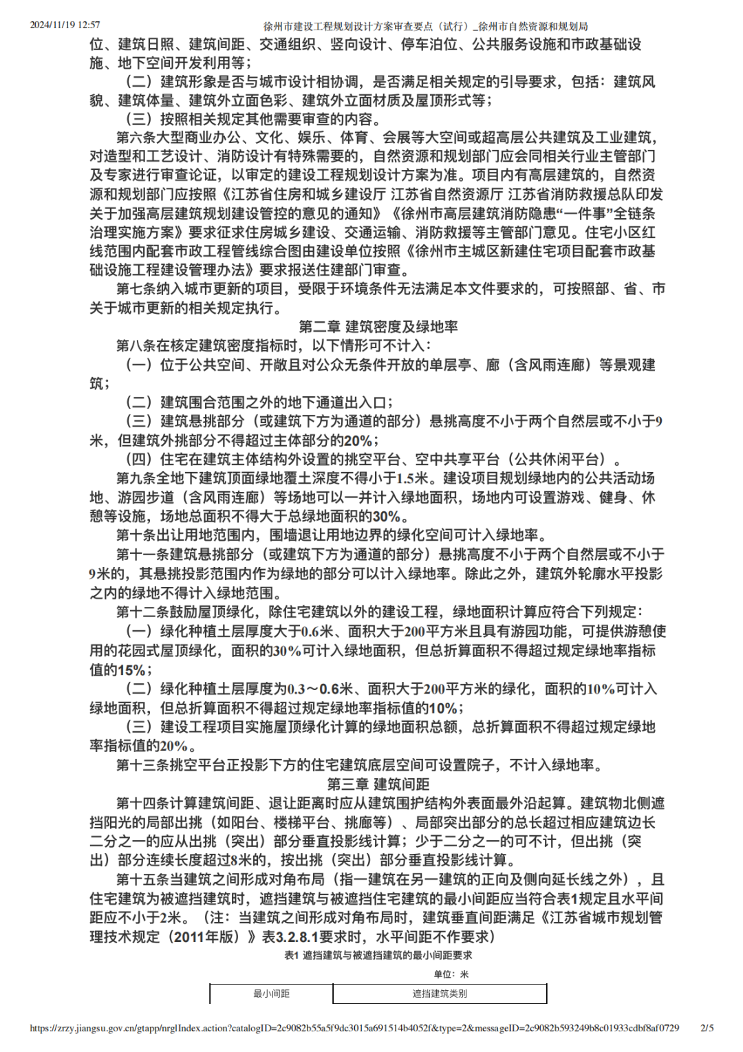
2、新建住宅可设计空中共享平台(公共休闲平台),空中共享平台由业主共同使用,满足以下条件的不计入容积率:
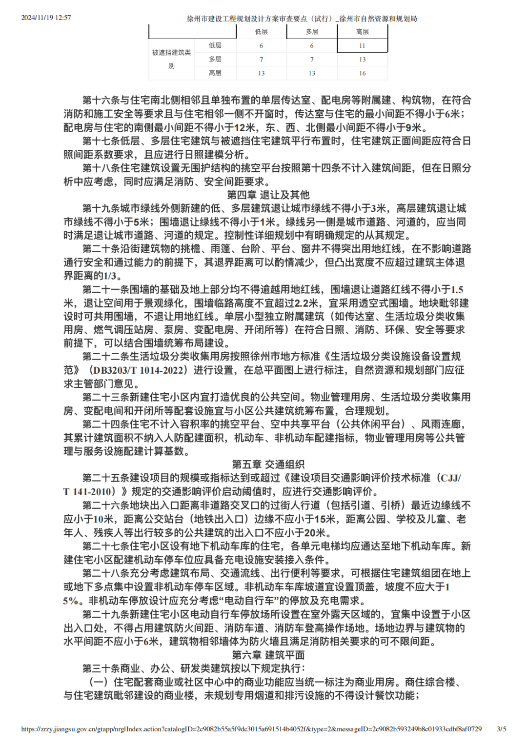
①、顶盖距底板高度不小于2个自然层高度,不大于4个自然层高度;
②、不封闭、无围护结构且不少于一条长边完全对外开敞,连接一定数量的住户并供业主共享。不满足以上条件的,按阳台计算容积率。
3、鼓励住宅建筑(除低层住宅以外)底层设置视线通透、空间开敞、无围护结构的架空层。满足以下条件的整层不计入容积率:
·层高不小于3.6米;
·架空开敞面累计长度不小于架空空间周长的40%;
·架空空间面积不少于首层投影面积的40%;
·底层仅有柱、剪力墙、必要的楼电梯间、各类设备管井、单元入口门厅和公共服务用房,且不作为停车及车行交通空间使用。
4、建筑层高应与房间大小相匹配,与其功能相适应。其中住宅建筑层高不应低于3米,不宜超过3.6米,办公建筑层高不宜超过4.5米,商业建筑层高不宜超过4.8米。
以下几种情形可以适当提高层高,计容建筑面积仍按实际建筑面积计算:
①酒店、商业、办公、研发等建筑的门厅、大堂、中庭、内廊、采光厅、报告厅、阶梯教室、观演厅、展示厅等公共空间部分;
②住宅地块出入口的物业大堂,单元入口门厅和套内建筑面积超过120平方米的住宅起居厅和餐厅,其中超层高起居厅和餐厅的面积不得超过该户套内建筑面积的30%,且层高不得超过2层;
③超市、大型商场、电影院、专卖店、餐饮、娱乐等功能集中布置的单一空间的商业建筑层高根据实际需求确定,必要时组织专家论证,以自然资源和规划部门审定的方案为准。
5、结构净高在2.1米及以上的飘窗,按其围护结构外围水平面积全部计入容积率;结构净高在2.1米以下的,窗台与室内楼地面高差在0.45米以下或进深(自墙体外边线至飘窗外边线)大于0.8米的飘窗,按其围护结构外围水平面积的1/2计入容积率。
6、公共建筑的阳台按其结构底板水平投影面积全部计入容积率。住宅建筑套内阳台满足以下条件的按其结构底板水平投影面积的1/2计入容积率:
· 其结构底板投影面积之和不大于15平方米或每户阳台结构底板投影面积之和占该户套内建筑面积的比例不大于20%;
· 阳台进深不超过2.4米。
7、小区里这些配套,都不计入容积率:
①新建住宅小区内的社区服务用房、居家养老服务用房、生活垃圾分类收集用房、变配电房、开闭所、水泵房、公厕、通讯能源用房、邮政服务用房及传达室等建成后无偿移交全体业主或相关部门的,计入建筑面积,不计入容积率。
②新建住宅小区内的物业管理用房配建标准以外增设的居民公共活动用房,参照物业管理用房进行管理、无偿移交全体业主的,计入建筑面积,不计入容积率。
③新建住宅小区内供居民使用的单层有顶盖、两侧或单侧无围护结构、顶盖宽度不超过3.9米的风雨连廊,计入建筑面积,不计入容积率。
④新建住宅小区内独立设置的无围护结构的电动自行车集中存放和充电场所、非机动车坡道和机动车坡道车库出入口顶棚、地下车库的出地面疏散楼梯,不计入容积率。
↓上下滑动查看原文(点击可放大阅读):
2 《徐州市建设工程规划设计方案审查要点(试行)》也同步发布,其中涉及到一些买房人比较关注的信息:
1、在核定建筑密度指标时,以下情形可不计入:
①位于公共空间、开敞且对公众无条件开放的单层亭、廊(含风雨连廊)等景观建筑。
②建筑围合范围之外的地下通道出入口。
③建筑悬挑部分(或建筑下方为通道的部分)悬挑高度不小于两个自然层或不小于9米,但建筑外挑部分不得超过主体部分的 20%。
④住宅在建筑主体结构外设置的挑空平台、空中共享平台(公共休闲平台)。
2、鼓励屋顶绿化,除住宅建筑以外的建设工程,绿地面积计算应符合下列规定:
①绿化种植土层厚度大于0.6米、面积大于200平方米且具有游园功能,可提供游憩使用的花园式屋顶绿化,面积的30%可计入绿地面积,但总折算面积不得超过规定绿地率指标值的15%;
②绿化种植土层厚度为0.3~0.6米、面积大于200平方米的绿化,面积的10%可计入绿地面积,但总折算面积不得超过规定绿地率指标值的10%;
③建设工程项目实施屋顶绿化计算的绿地面积总额,总折算面积不得超过规定绿地率指标值的20%。
3、挑空平台正投影下方的住宅建筑底层空间可设置院子,不计入绿地率。
4、住宅配套商业或社区中心中的商业功能应当统一标注为商业用房。商住综合楼、与住宅建筑毗邻建设的商业楼,未规划专用烟道和排污设施的不得设计餐饮功能;
5、商业、办公、研发类建筑(不包括酒店、公寓和宿舍等具有居住功能的建筑)不得设计成 “类住宅”形式,除食堂外不得设置厨房、开水间或者饮水供应点,卫生间、管道井应当集中设置。
这一新规试行时间2024年12月15日——2026年12月15日。
此前出具规划条件(建设项目用地预审与选址意见书)但尚未取得建设工程规划许可证的项目,可以执行本文件规定;此前已取得建设工程规划许可证,尚未开工建设项目为单独地块的,可以执行本文件规定,但应重新报送建设工程规划设计方案,并办理建设工程规划许可变更。
↓上下滑动查看原文(点击可放大阅读):



- 徐州市公积金政策重大调整!夫妻最高可贷100万元
- 徐州信息网恭祝全市人民中秋快乐!
- 徐州市住房和城乡建设局某原副局长被判刑!
- 徐州驾校8月份合格率排名出炉!
- 铜山这些校外培训机构被查!
- 不调休!中秋节放假安排来了
- 徐州市常态化开放核酸采样点明细来了!
- 徐州主城区16所公办热门小学启动电脑派位!
- 徐州九顶山野生动物园 9月28日正式开园迎客!
- 徐州第3轮地铁规划
- 徐州又出新政,公积金偿还商贷细则来了!
- 汽车客运南站、汽车客运西站即将终止站务经营
- 2022年徐州最新最全买房、贷款、落户政策
- 移步换景!一起来看看彭城广场新面貌
- 核酸采样小屋,亮相徐州!
- 徐州市居民小区,开始集中整治!
- 徐州市全员核酸检测预约登记系统正式启用
- 被通知集中隔离应该做什么?
- “抄小道”,逃避防疫检查!被处罚!!!
- 徐州加油 坚持,必将胜利!!



