“考研英语名师”成绩造假?突然清空账号!
近日,
考研辅导教师何凯文
晒考研英语(一)成绩89分,
遭公开质疑造假一事引发关注。
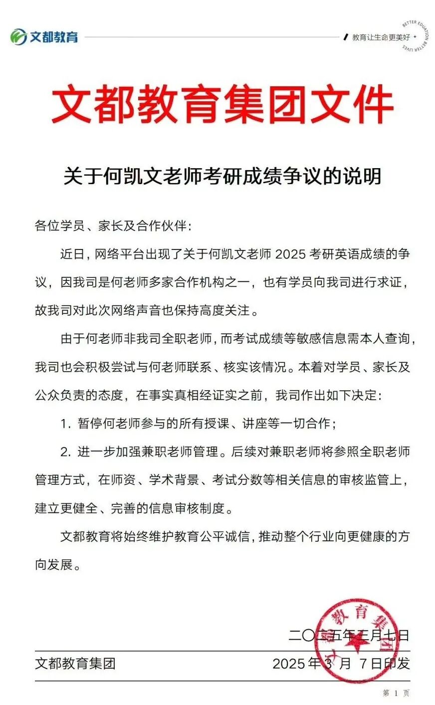
3月7日,何凯文合作机构之一文都教育集团发布说明称,由于何老师非公司全职老师,而考试成绩等敏感信息需本人查询,公司也会积极尝试与何老师联系、核实该情况。本着对学员、家长及公众负责的态度,在事实真相经证实之前,公司决定暂停何老师参与的所有授课、讲座等一切合作。
此外,进一步加强兼职老师管理。后续对兼职老师将参照全职老师管理方式,在师资、学术背景、考试分数等相关信息的审核监管上,建立更健全、完善的信息审核制度。





热门内容:
- 徐州市公积金政策重大调整!夫妻最高可贷100万元
- 徐州信息网恭祝全市人民中秋快乐!
- 徐州市住房和城乡建设局某原副局长被判刑!
- 徐州驾校8月份合格率排名出炉!
- 铜山这些校外培训机构被查!
- 不调休!中秋节放假安排来了
- 徐州市常态化开放核酸采样点明细来了!
- 徐州主城区16所公办热门小学启动电脑派位!
- 徐州九顶山野生动物园 9月28日正式开园迎客!
- 徐州第3轮地铁规划
- 徐州又出新政,公积金偿还商贷细则来了!
- 汽车客运南站、汽车客运西站即将终止站务经营
- 2022年徐州最新最全买房、贷款、落户政策
- 移步换景!一起来看看彭城广场新面貌
- 核酸采样小屋,亮相徐州!
- 徐州市居民小区,开始集中整治!
- 徐州市全员核酸检测预约登记系统正式启用
- 被通知集中隔离应该做什么?
- “抄小道”,逃避防疫检查!被处罚!!!
- 徐州加油 坚持,必将胜利!!



