中通快递被约谈,最新回应!
10月28日,国家邮政局约谈中通快递股份有限公司,指出中通快递经营行为不规范,随意调整运营规则,存在服务质量不高、快递员合法权益保障措施落实不到位等问题,要求该公司严格落实中通快递服务网络管理主体责任,改进快递服务质量,强化合规经营体系建设,保障快递员合法权益,自觉维护公平竞争市场秩序。
对于被国家邮政局约谈一事,中通快递方面回应称,“中通会严格按照约谈要求,针对涉及的问题,全面排查、全面整改、全网落实。进一步提升服务质量,提升合规经营,提升网点和员工的合法权益保障。”

而10月27日
抖音电商安全与信任中心发文
宣布清退恶意转单违规物流商
而中通冷链,即中通快递集团旗下的冷链物流子公司被提到
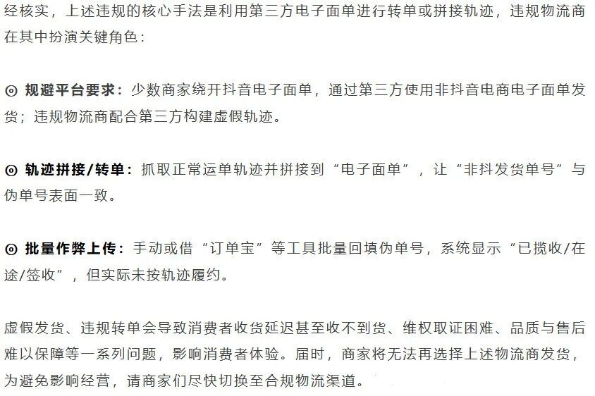
近期,平台在日常巡查时发现,部分物流商滥用平台系统服务,为部分商家提供“虚假物流轨迹”“转单拼接轨迹”等违规服务,致使订单轨迹与真实履约不符,侵害消费者权益,破坏平台经营秩序。 为阻断违规链条、保障履约真实性,平台将依据相关规则于10月29日对以下物流商做清退处理:中通冷链(中通子公司)、吉时达、水趣到家、铁中快运。

平台公布了3起典型违规案例
↓↓↓



对于中通快递的服务
不少网友也有看法

热门内容:
- 徐州市公积金政策重大调整!夫妻最高可贷100万元
- 徐州信息网恭祝全市人民中秋快乐!
- 徐州市住房和城乡建设局某原副局长被判刑!
- 徐州驾校8月份合格率排名出炉!
- 铜山这些校外培训机构被查!
- 不调休!中秋节放假安排来了
- 徐州市常态化开放核酸采样点明细来了!
- 徐州主城区16所公办热门小学启动电脑派位!
- 徐州九顶山野生动物园 9月28日正式开园迎客!
- 徐州第3轮地铁规划
- 徐州又出新政,公积金偿还商贷细则来了!
- 汽车客运南站、汽车客运西站即将终止站务经营
- 2022年徐州最新最全买房、贷款、落户政策
- 移步换景!一起来看看彭城广场新面貌
- 核酸采样小屋,亮相徐州!
- 徐州市居民小区,开始集中整治!
- 徐州市全员核酸检测预约登记系统正式启用
- 被通知集中隔离应该做什么?
- “抄小道”,逃避防疫检查!被处罚!!!
- 徐州加油 坚持,必将胜利!!



