新法出台,请关注!
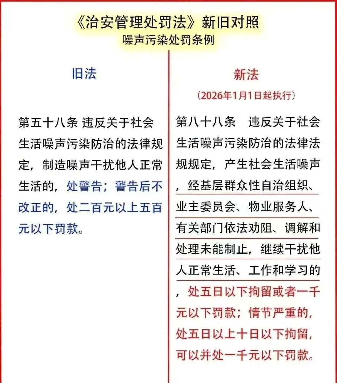
新治安管理处罚法将于2026年1月1日起正式施行。其中,噪声污染处罚条例出现明显变化。新法明确规定:生活噪音归公安管辖,不再警告+罚款,改为最高10日拘留。
新治安管理处罚法第八十八条:违反关于社会生活噪声污染防治的法律法规规定,产生社会生活噪声,经基层群众性自治组织、业主委员会、物业服务人、有关部门依法劝阻、调解和处理未能制止,继续干扰他人正常生活、工作和学习的,处五日以下拘留或者一千元以下罚款;情节严重的,处五日以上十日以下拘留,可以并处一千元以下罚款。

新治安管理处罚法还有哪些变化?
一图读懂↓↓

热门内容:
- 徐州市公积金政策重大调整!夫妻最高可贷100万元
- 徐州信息网恭祝全市人民中秋快乐!
- 徐州市住房和城乡建设局某原副局长被判刑!
- 徐州驾校8月份合格率排名出炉!
- 铜山这些校外培训机构被查!
- 不调休!中秋节放假安排来了
- 徐州市常态化开放核酸采样点明细来了!
- 徐州主城区16所公办热门小学启动电脑派位!
- 徐州九顶山野生动物园 9月28日正式开园迎客!
- 徐州第3轮地铁规划
- 徐州又出新政,公积金偿还商贷细则来了!
- 汽车客运南站、汽车客运西站即将终止站务经营
- 2022年徐州最新最全买房、贷款、落户政策
- 移步换景!一起来看看彭城广场新面貌
- 核酸采样小屋,亮相徐州!
- 徐州市居民小区,开始集中整治!
- 徐州市全员核酸检测预约登记系统正式启用
- 被通知集中隔离应该做什么?
- “抄小道”,逃避防疫检查!被处罚!!!
- 徐州加油 坚持,必将胜利!!



