多所学校发出健康提醒,有班级过半学生中招!
近期
我国多地进入流感高发期
其中甲型H3N2流感病毒活动较为活跃
同时,不少婴幼儿
“中招”呼吸道合胞病毒、人鼻病毒
部分患儿还进展为支气管炎、肺炎等
有徐州家长反映
孩子班里生病请假的学生
占到一半


也有老师表示
班里不少人请假


这一波流感大军
会引发的症状有什么特点?
大家该怎样应对?
跟着小编一起来看看
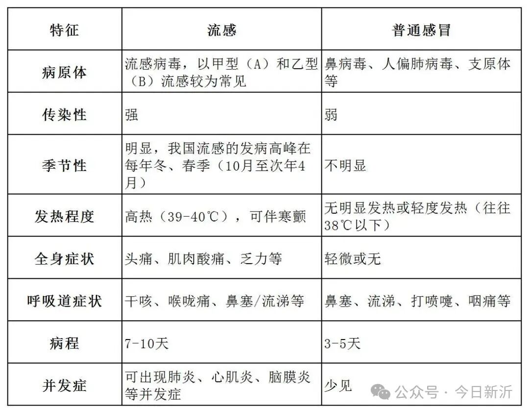
👇 H3N2流感是由甲型H3N2流感病毒引起的急性呼吸道传染病,属于季节性流感的常见类型之一。 主要通过感染者说话、打喷嚏和咳嗽等产生的呼吸道飞沫传播,也可经口腔、鼻腔、眼睛等黏膜直接或间接接触感染。在密闭或通风不良且人群密集的场所,可能通过气溶胶的形式发生传播。 潜伏期通常为1-3天,主要以发热、头痛、肌肉关节酸痛起病,体温可达39-40℃,常有咽喉痛、干咳、鼻塞、流涕等,可有畏寒、寒战、乏力、食欲减退等全身症状。 人群普遍易感,尤其是老年人、儿童、孕妇、患有慢性基础疾病(如心肺疾病、糖尿病、免疫抑制等)的人,感染后病情可能更重,需重点防护。 呼吸道合胞病毒是引发急性呼吸道感染的常见病原体,婴幼儿、老年人和免疫功能低下者为易感人群。 该病毒主要通过咳嗽、打喷嚏及亲密接触(如拥抱、亲吻)传播,感染初期常表现为上呼吸道症状,包括打喷嚏、鼻塞、发热等。 呼吸道合胞病毒传染力强:传染力约为流感的2.5倍,主要通过呼吸道飞沫和接触传播,极易在托幼机构、学校或家庭聚会等人群密集处扩散。呼吸道合胞病毒感染的潜伏期通常为2-8天,早期症状与普通感冒相似。 重度症状: 呼吸系统症状:咳嗽加重、喘息、呼吸急促、三凹征(呼吸时胸骨、锁骨上、肋间隙凹陷)、鼻翼扇动或呻吟等。 喂养困难:婴儿吃奶减少或异常哭闹。 精神状态:烦躁不安、嗜睡、昏迷等。 当前 全国已整体进入流感流行季 流感病毒预计是今冬明春 我国急性呼吸道传染病主要病原体 以下五类儿童在得了流感后 更有可能出现重症 需引起重视↓↓ 有基础病的儿童:患有哮喘、先心病、糖尿病、免疫力低下的孩子。 2岁以下婴幼儿:免疫系统尚未发育完善。 感染后出现喘息的孩子。 超重儿童:体重超标的孩子感染后负担更重。 持续高烧超过3天的患儿。

流感发病早期使用抗病毒药物效果较好。成人和较大儿童患普通感冒,如果症状轻微,可以在家休息,如诊断为流感,应尽早应用抗流感药物治疗。
婴幼儿、老年人、孕产妇以及免疫功能低下、患有慢性基础性疾病的患者感染流感后更容易发展为重症,应尽早到医疗机构治疗。
专家提示,如果是由病毒引起的感冒,抗生素类消炎药是无效的,要在医生指导下对症用药。一感冒就自己吃消炎药的做法是不科学的。
北京地坛医院主任医师 宋蕊:日常生活中人们常说的“消炎药”如阿莫西林、头孢等都是抗菌药物。这类药物对细菌感染是有效的,但是对病毒感染引起的感冒是无效的。
接种流感疫苗能够有效降低感染流感病毒的风险,但如果已经出现流感样症状,或未接种疫苗被感染后痊愈,是否还应该接种流感疫苗?
专家介绍,当前甲型H3N2亚型流感病毒为主要流行株,甲型H1N1亚型和乙型流感病毒共同流行,预计近期流感活动强度将进一步上升。接种疫苗可有效降低感染风险,如果已出现流感样症状或正在流感病毒感染急性发病期的患者,需痊愈后再接种。未接种疫苗被感染后痊愈,仍可以接种。
数据显示,目前,全国报告的托幼机构、学校流感聚集性疫情显著增多,5到14岁病例组的流感检测阳性率明显高于其他年龄组。对此,专家建议采取“疫苗+卫生习惯”的双防线策略。
中国疾病预防控制中心研究员 彭质斌:学校、托幼机构、养老机构等重点场所需加强健康监测与环境清洁通风,尤其是学校要做好学生因病缺课监测和登记,不提倡师生带病上岗上课,避免疾病传播。
近日
徐州疾控发布最新
全市儿童预防接种门诊信息表
其中
新沂有21个

- 徐州市公积金政策重大调整!夫妻最高可贷100万元
- 徐州信息网恭祝全市人民中秋快乐!
- 徐州市住房和城乡建设局某原副局长被判刑!
- 徐州驾校8月份合格率排名出炉!
- 铜山这些校外培训机构被查!
- 不调休!中秋节放假安排来了
- 徐州市常态化开放核酸采样点明细来了!
- 徐州主城区16所公办热门小学启动电脑派位!
- 徐州九顶山野生动物园 9月28日正式开园迎客!
- 徐州第3轮地铁规划
- 徐州又出新政,公积金偿还商贷细则来了!
- 汽车客运南站、汽车客运西站即将终止站务经营
- 2022年徐州最新最全买房、贷款、落户政策
- 移步换景!一起来看看彭城广场新面貌
- 核酸采样小屋,亮相徐州!
- 徐州市居民小区,开始集中整治!
- 徐州市全员核酸检测预约登记系统正式启用
- 被通知集中隔离应该做什么?
- “抄小道”,逃避防疫检查!被处罚!!!
- 徐州加油 坚持,必将胜利!!



