市民反映:徐州一机构2980元提供教师资格证“包过名额”?

“我一开始也不相信,觉得教师资格证考试作为国家统一考试,怎么有机构能拿到名额?”
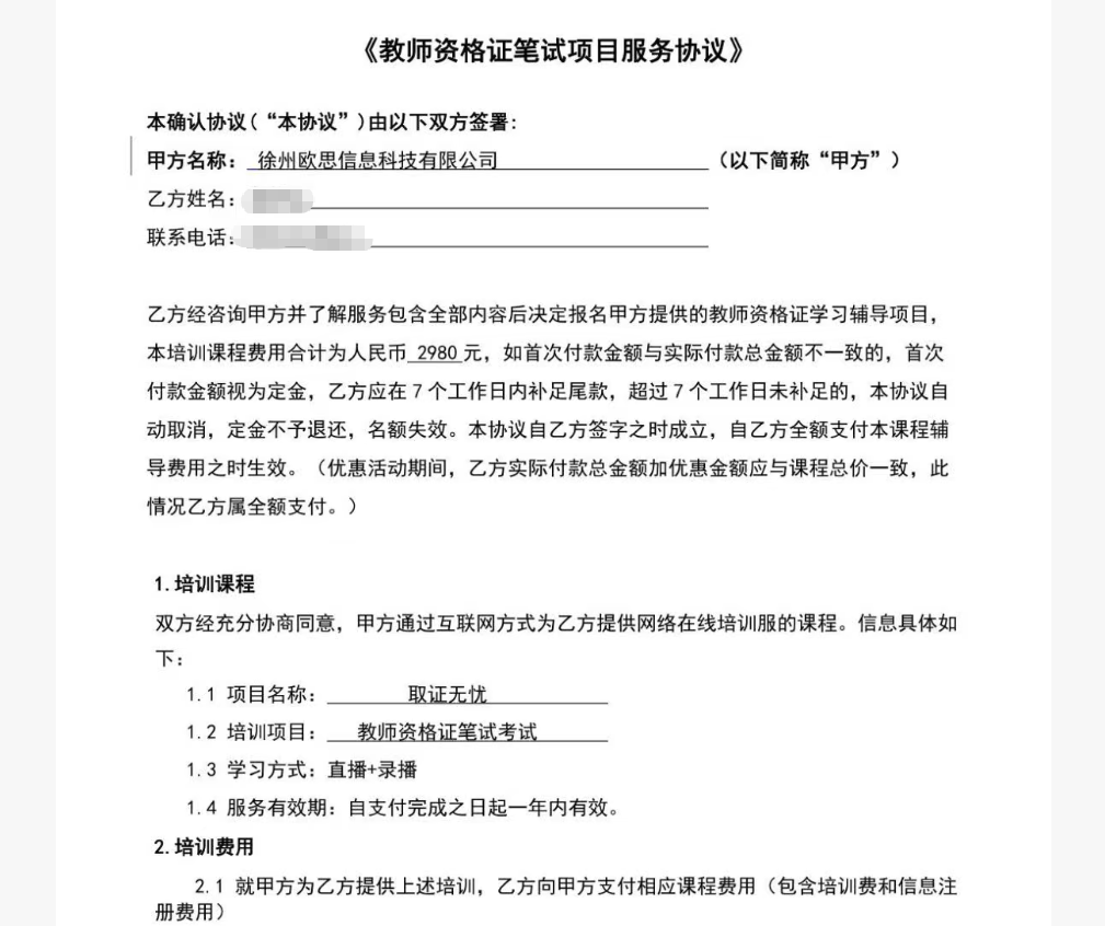
王女士(化名 下同) 向徐州广电《张慧帮你问》反映 她找到一家 声称“包过”教师资格证的机构 结果不仅考试未通过 “退费条款”也没有按约定实现 市民:2980 元买教资 “包过名额”? 王女士告诉《张慧帮你问》记者,今年她报名参加教师资格考试时,在网上看到一家名为徐州欧思信息科技有限公司的机构。 该机构工作人员告知她,除了能向她提供考试培训,还能保证考试“包过”。 (王女士提供聊天记录) 王女士表示,起初她也心存疑虑,便询问对方通过何种途径能让自己“包过”。对方则答复称“公司与教育局合作,属于第三方,教育局卡的通过率名额,都会给他们机构。” (王女士提供聊天记录) 对此王女士表示,抱着试一试的心态,她决定在该公司报名“培训”。而培训协议的具体内容,是在她缴费之后,才通过电子档形式发送给她。 帮问记者在这份协议上看到,该公司给王女士提供教师资格证笔试培训服务,项目名称为“取证无忧”。考生需考前提供官网账号密码及准考证,且完成规定考前刷300道题加试卷模拟,确保试卷不留白;若考试未通过,可退还扣除20%信息注册费之外的所有培训费用,即剩余80%费用。 王女士表示,让她没想到的是,第一轮笔试她便未能通过。 她立刻联系该公司,工作人员称申请复核需十个工作日,让她等待负责人联系,但此后一个月,该公司无人主动联系她,都是她主动询问复核情况。 待教师资格证面试考试结束后,她也没有得到明确答复,因此要求对方退费,然而对方开始不回信息、不接电话。 王女士表示,无奈之下她选择多方投诉。在投诉压力下,该公司有工作人员与她联系,称她没看合同,未做够三百道题。 对此王女士认为,没有任何人告知她要做三百道题,也没人发过做题链接。 多名考生失利后退费无门 王女士还称,在投诉过程中,她发现网上还有其他多名考生有相同遭遇。 考生刘女士告诉帮问记者,自己完全按照协议要求完成了300道题和模拟试卷,可笔试考试依旧未通过,对方却拒绝按约定退费,与原先说法完全不符。 培训机构: “包过” 实为课程名称 为进一步了解情况,《张慧帮你问》记者来到徐州欧思信息科技有限公司了解情况。 对于公司宣传中出现的“一次通过无误”“面试报送名额”等内容,该公司工作人员解释称,这只是课程名称,并不存在“包过”“保过”“百分之百通过”的说法。 工作人员还表示,公司有上课平台,学员报名前,老师会明确告知相关规定,学员需按照规定完成学习,并提供所有完成情况的截图或官网截图。公司核实学员完成情况后,才会处理退费问题。 培训机构:按协议处理退费问题 对于学员反映的退费无人答复的问题,该公司一位工作人员称,他们有专业售后部门处理,学员可根据协议办理退费。 若有工作人员不接学员电话、不回学员信息,学员可将名单提供给公司进行核实。 此外,该工作人员还称公司已对部分学员发起诉讼,理由是学员聚众闹事、煽动情绪。 泉山区市场监督管理局和平分局: “包过”宣传系业务员个人行为 随后,《张慧帮你问》记者来到泉山区市场监督管理局和平分局了解情况。 该局工作人员介绍,针对考生反映的徐州欧思信息科技有限公司“包过”“一次过”等宣传问题,经调查属于个别业务员为冲业绩的个人行为。而商家内部规章制度明确规定,宣传人员不得使用“包过”“保过”“百分之百”等话语,且该公司在网页上并未大肆宣传“保过”“一定能过”等内容。 工作人员还称,徐州欧思信息科技有限公司主要通过网上售卖培训产品,具备教育服务机构资质。在销售过程中,公司与学员签订了培训产品协议书。如果出现退费事宜,他们会要求商家根据合同进行退费。若双方协商不成,建议当事人通过司法程序,到法院起诉解决。 随后,工作人员像帮问记者提供了一份法院判决书,其内容表明之前已有学员就退费问题通过诉讼维权成功。 泉山区教育局、徐州市人社局: 该公司并未完成备案手续 《张慧帮你问》记者又联系了泉山区教育局与徐州市人社局,两家单位均明确回复,徐州欧思信息科技有限公司并未在其部门完成相关备案手续。 泉山区教育局社教科工作人员提醒广大考生,教师资格证等各类资格考试均为国家统一组织的正规考试,不存在“内部名额”“保过渠道”,考生切勿心存侥幸,轻信不实宣传,应通过官方推荐、正规机构等合法渠道备考学习。






- 徐州市公积金政策重大调整!夫妻最高可贷100万元
- 徐州信息网恭祝全市人民中秋快乐!
- 徐州市住房和城乡建设局某原副局长被判刑!
- 徐州驾校8月份合格率排名出炉!
- 铜山这些校外培训机构被查!
- 不调休!中秋节放假安排来了
- 徐州市常态化开放核酸采样点明细来了!
- 徐州主城区16所公办热门小学启动电脑派位!
- 徐州九顶山野生动物园 9月28日正式开园迎客!
- 徐州第3轮地铁规划
- 徐州又出新政,公积金偿还商贷细则来了!
- 汽车客运南站、汽车客运西站即将终止站务经营
- 2022年徐州最新最全买房、贷款、落户政策
- 移步换景!一起来看看彭城广场新面貌
- 核酸采样小屋,亮相徐州!
- 徐州市居民小区,开始集中整治!
- 徐州市全员核酸检测预约登记系统正式启用
- 被通知集中隔离应该做什么?
- “抄小道”,逃避防疫检查!被处罚!!!
- 徐州加油 坚持,必将胜利!!



