情况属实!涉事门店停业整顿
近日,江苏一名大学生发布的一篇“后街墨鸭商家骂我早点∗”的帖文引发网友关注。这名大学生称自己花了30元点了一份卤菜外卖,又花了1元购买打包盒,并备注加热,结果收到的餐不仅只用塑料袋包着,还十分冰冷,申请退款遭到商家发信息辱骂“祝你出校门早点∗”“你∗没给你生好你就回炉重造”。
12月29日,墨鸭江苏区域的一名负责人表示,公司对此事非常重视,迅速介入处理,经过调查,门店员工辱骂顾客情况属实。经过调解,当事大学生已经给予谅解,公司作出了责令涉事门店停业整顿,开除涉事员工等处理,同时公司会加强加盟商的管理,坚决杜绝类似事件再次发生。
根据这名大学生在帖文中描述,其在晚上做完实验特别累就想奖励自己吃点好的,于是用券后花30元点了一份卤菜外卖,还花1元钱买了打包盒。收到餐后,发现只有一个塑料袋,备注了需要加热,到手的食物也是冰冷的。于是,自己没有用餐,申请了退款。结果,商家打来了电话,态度特别不好,说其有公主病,挂断电话后又收到短信辱骂“早点去∗”。这名大学生还称,之后,还收到了73个不同地区的电话轰炸,接了两个,对方一直在骂人。目前,反映此事的大学生发布的原帖已删除。

学生发帖称要求退货遭到商家辱骂。(来源/网络)

当事学生称遭短信辱骂。(来源/网络)
在帖文中,当事大学生还晒出了自己的订单截图,显示其购买了4串卤鸭板肠、猪手半只、贡菜1串、鸭翅1个,以及一个打包盒,上面备注“加热加热,要保温袋谢谢老板”。帖文中,还贴出了双方的短信对话截图,对方在短信中不仅辱骂“祝你出校门早点∗”,还有“你妈没给你生好你就回炉重造”等言语。根据当事大学生的帖文,涉事店铺为墨鸭黑鸭王镇江江苏大学店。
这则帖文很快引发关注,有网友称跟上述商户“讨说法”却收到“见过这么多钱吗琼孩子”“琼且事多”等嘲讽的语言。网友还晒出聊天截图。事件再次升级后,不少人在外卖平台外给该店铺打出差评。还有人向墨鸭品牌总公司的账号留言,要求总公司介入此事。29日下午,记者在某外卖平台查询到,近几日涉事店铺收到不少差评,店铺显示是打烊状态。
12月28日,涉事门店墨鸭镇江江苏大学店在其官方账号也发布了一条道歉视频,自称是店铺负责人王某某的女子称,就前日的不当言论,她已深刻认识到自己的错误,向当事同学及广大同学道歉。记者拨打了该店铺在外卖平台留的电话,一直提示无人接听,发去私信,截至发稿前未收到回复。

墨鸭品牌官方发布的处理公告。(来源/墨鸭黑鸭王)
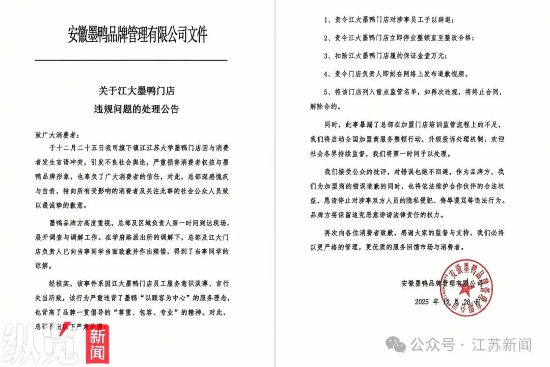
12月28日,安徽墨鸭品牌管理有限公司在官方账号发布了“关于江大墨鸭门店违规问题的处理公告”,公告中称,12月25日,该司旗下镇江江苏大学墨鸭门店与消费者发生言语冲突,在学府路派出所的调解下,总部及江大门店负责人已向当事同学当面致歉并作出赔偿,得到了当事同学的谅解。总部也责令该门店作出辞退涉事员工、停业整顿、门店负责人在网络上道歉等处理。
29日晚,记者联系到墨鸭江苏区域一位负责人,他表示,从网络上熟悉此事后,公司十分重视,立即赶赴现场处理。涉事门店是一家加盟店,经过调查,员工确实存在辱骂顾客的行为,缘由是辱骂短信之前,双方在电话沟通中发生了一些言语冲突。结束通话后,门店员工发去信息对顾客进行了辱骂。
该负责人表示,公司对于上述行为是零容忍,也承认在管理上存在过错,绝不推卸责任,第一时间向当事大学生进行了道歉,询问其相关诉求,给予了一定的补偿。目前,公司已得到了当事大学生谅解,并发布了公告,作出了开除骂人员工、涉事门店停业整顿等处理。
“这次事件也让我们认识到,我们在对加盟商的管理上没有那么严格,也有我们疏忽的地方。”该负责人告诉记者,通过这次事情公司吸取教训,开始对各个门店的服务人员加强了培训,坚决杜绝类似事件再次发生,“我们也希望得到当事同学和网友们的谅解,我们确实错了。”
记者看到,28日,当事大学生在社交平台更新了进展,称墨鸭负责人已经当面诚恳致歉、合理赔偿,这件事对其生活造成了不小影响,希望此事就此打住。记者向其发去私信,截至发稿未收到回复。
- 徐州市公积金政策重大调整!夫妻最高可贷100万元
- 徐州信息网恭祝全市人民中秋快乐!
- 徐州市住房和城乡建设局某原副局长被判刑!
- 徐州驾校8月份合格率排名出炉!
- 铜山这些校外培训机构被查!
- 不调休!中秋节放假安排来了
- 徐州市常态化开放核酸采样点明细来了!
- 徐州主城区16所公办热门小学启动电脑派位!
- 徐州九顶山野生动物园 9月28日正式开园迎客!
- 徐州第3轮地铁规划
- 徐州又出新政,公积金偿还商贷细则来了!
- 汽车客运南站、汽车客运西站即将终止站务经营
- 2022年徐州最新最全买房、贷款、落户政策
- 移步换景!一起来看看彭城广场新面貌
- 核酸采样小屋,亮相徐州!
- 徐州市居民小区,开始集中整治!
- 徐州市全员核酸检测预约登记系统正式启用
- 被通知集中隔离应该做什么?
- “抄小道”,逃避防疫检查!被处罚!!!
- 徐州加油 坚持,必将胜利!!



