徐州6家农商行拟合并组建新银行
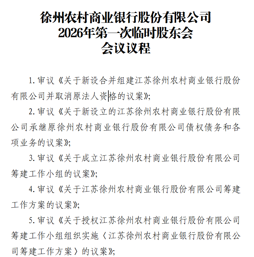
近日,徐州农商银行、新沂农商银行、丰县农商银行、睢宁农商银行、邳州农商银行、沛县农商银行等6家徐州地区的农商银行同时发布临时股东会公告,宣布于2月28日下午召开2026年第一次临时股东会,审议《关于新设合并组建江苏徐州农村商业银行股份有限公司并取消原法人资格的议案》等多项议案。
这意味着,上述6家农商行即将合并组建新的徐州农商银行。

热门内容:
- 徐州市公积金政策重大调整!夫妻最高可贷100万元
- 徐州信息网恭祝全市人民中秋快乐!
- 徐州市住房和城乡建设局某原副局长被判刑!
- 徐州驾校8月份合格率排名出炉!
- 铜山这些校外培训机构被查!
- 不调休!中秋节放假安排来了
- 徐州市常态化开放核酸采样点明细来了!
- 徐州主城区16所公办热门小学启动电脑派位!
- 徐州九顶山野生动物园 9月28日正式开园迎客!
- 徐州第3轮地铁规划
- 徐州又出新政,公积金偿还商贷细则来了!
- 汽车客运南站、汽车客运西站即将终止站务经营
- 2022年徐州最新最全买房、贷款、落户政策
- 移步换景!一起来看看彭城广场新面貌
- 核酸采样小屋,亮相徐州!
- 徐州市居民小区,开始集中整治!
- 徐州市全员核酸检测预约登记系统正式启用
- 被通知集中隔离应该做什么?
- “抄小道”,逃避防疫检查!被处罚!!!
- 徐州加油 坚持,必将胜利!!



