金晨交通事故处罚结果公开!
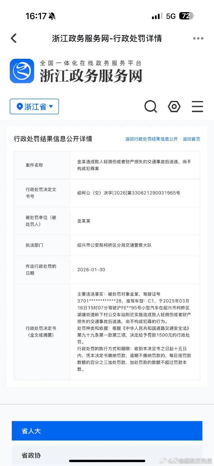
2月7日,据浙江政务服务网显示,演员金晨因交通肇事逃逸被罚款1500元。

此前,1月29日,“金晨被曝疑似涉嫌交通肇事逃逸”事件引发各界关注。有消息称,在事故处理结束后,保险公司在理赔调查阶段调取交警监控时发现,实际驾驶人并非徐长青,而是车主金晨本人,保险公司随后向交警部门报案。金晨方面曾联系保险公司要求撤案,保险公司经考虑后撤销了该报案。
1月30日,浙江绍兴市公安局柯桥区分局就演员金晨涉嫌交通肇事顶包一事发布警情通报称,金晨驾车为避让路上窜行犬只发生单车事故,车内3人轻微受伤。金晨因脸部受伤打车离开,前往医院治疗,留下徐长青在现场报警处置。徐某青在交警调查中时谎称自己系驾驶员。同时,经警方调查,徐某青事后未向保险公司实际理赔,不存在骗保事实。
此前报道:金晨被曝肇事逃逸!警方回应:已成立调查组,正在调查
随后,金晨在微博发文道歉,解释了事故经过并晒出自己当时受伤的照片。

热门内容:
- 徐州市公积金政策重大调整!夫妻最高可贷100万元
- 徐州信息网恭祝全市人民中秋快乐!
- 徐州市住房和城乡建设局某原副局长被判刑!
- 徐州驾校8月份合格率排名出炉!
- 铜山这些校外培训机构被查!
- 不调休!中秋节放假安排来了
- 徐州市常态化开放核酸采样点明细来了!
- 徐州主城区16所公办热门小学启动电脑派位!
- 徐州九顶山野生动物园 9月28日正式开园迎客!
- 徐州第3轮地铁规划
- 徐州又出新政,公积金偿还商贷细则来了!
- 汽车客运南站、汽车客运西站即将终止站务经营
- 2022年徐州最新最全买房、贷款、落户政策
- 移步换景!一起来看看彭城广场新面貌
- 核酸采样小屋,亮相徐州!
- 徐州市居民小区,开始集中整治!
- 徐州市全员核酸检测预约登记系统正式启用
- 被通知集中隔离应该做什么?
- “抄小道”,逃避防疫检查!被处罚!!!
- 徐州加油 坚持,必将胜利!!



